• 首页
  • 学校概况
  • 组织机构
  • 院部导航
  • 招生就业
  • 党建天地
  • 合作交流
  • 美丽洪州
校园门户 | OA办公

X

X

导航
  • 首页
  • 学校概况
    • 学校简介
    • 现任领导
    • 校训校徽
  • 组织机构
    • 管理机构
    • 教辅机构
  • 院部导航
    • 护理与健康管理学院
    • 商学院
    • 数字产业学院
    • 智能制造产业学院
    • 新能源产业学院
    • 马克思主义学院
    • 公共课教学部
  • 招生就业
    • 招生信息
    • 就业信息
  • 党建天地
  • 合作交流
    • 校企合作
    • 国际交流
  • 美丽洪州
    • 书记校长信箱
    • 领导关怀
    • 公共资源下载
    • 联系我们

首页栏目

  • 新闻综合
  • 美丽校园
  • 通知公告
  • 下载中心
  • 媒体关注
  • 学校视频
通知公告
当前位置: 首页 >  首页栏目 >  通知公告 >  正文

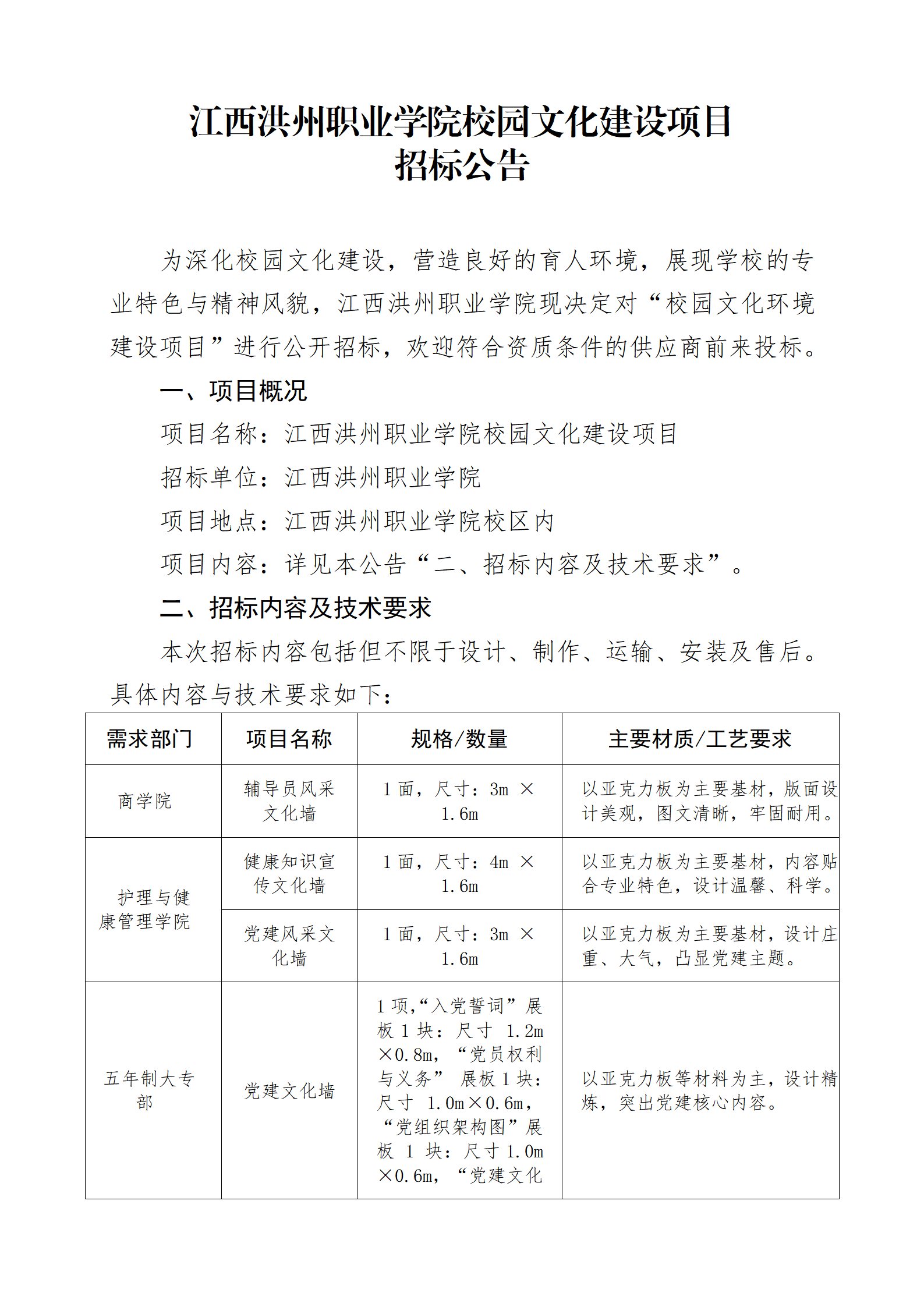
江西洪州职业学院校园文化建设项目招标公告

时间:2025-11-28 责任编辑:李华丹 初审:李华丹 二审:陈玉清 终审:杨金平 阅读量:239

    
下一篇:江西洪州职业学院关于校园视觉识别系统(VIS)设计方案的征集公告

友情链接:

  • 中华人民共和国教育部
  • 江西省教育厅
  • 江西省教育考试院
  • 国家精品课程网
  • 学信网
  • 教育部阳光高考

地址:江西省丰城市龙津湖总部经济基地大学城 

邮编:331100 

校办电话:0795-6520125 

招生电话:0795-6520123

  • 公众号

  • 视频号

版权所有©江西洪州职业学院   备案编号:赣ICP备17001851    公安备案36098102000123号    网站维护:江西洪州职业学院信息中心